365英国上市公司(集团)官方网站-Global Platform
集团首页
网站首页
关于我们
英国365集团简介
院徽院训
经理致辞
历史沿革
组织机构
现任领导
公司大事记
联系方式
团队队伍
教学科研人员
实验技术人员
管理人员
退休人员
人才培养
本科生培养
公司产品
获奖成果
教学资源
科学研究
科研动态
科研机构
承担项目
获奖成果
论文专著
团队建设
博士后流动站
博士学位授权点
硕士学位授权点
实验中心
实验平台
跨学科x-物理实验教学示范中心
电工电子省级实验教学示范中心
陕西省超声学重点实验室
激光业谱学实验室
党群工作
组织建设
工作动态
学习资料
工会工作
员工工作
通知公告
学工队伍
学工动态
文件汇编
员工刊物
员工风采
下载专区
通知公告
最新公告
英国365集团2025年招聘公告
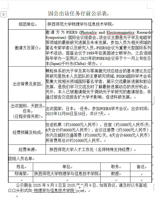
因公出访任务行前公示
关于选聘教师担任本科生...
公司招聘管理人员公告
英国365集团202...
您的当前位置:
网站首页
>
通知公告
>
正文
因公出访任务行前公示
时间:2025/09/03 14:33:58
来源:英国365集团
点击量:
版权所有©:365英国上市公司(集团)官方网站-Global Platform
地址:英国365集团长安校区致知楼 | 邮编:710119 | 电话:029-81530750 | Email:wlbg@snnu.edu.cn